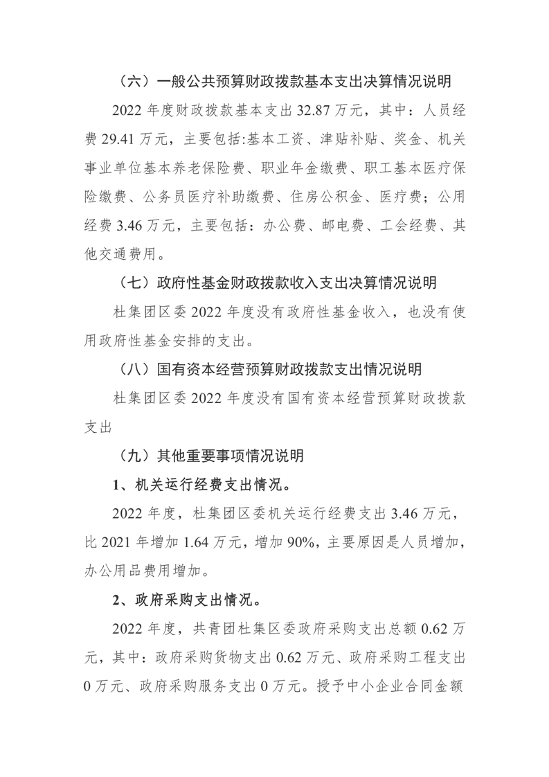
长辈版
无障碍浏览
加入收藏
信息公开首页
信息公开目录
信息公开指南
信息公开年报
信息公开制度
依申请公开
监督保障
首页
>
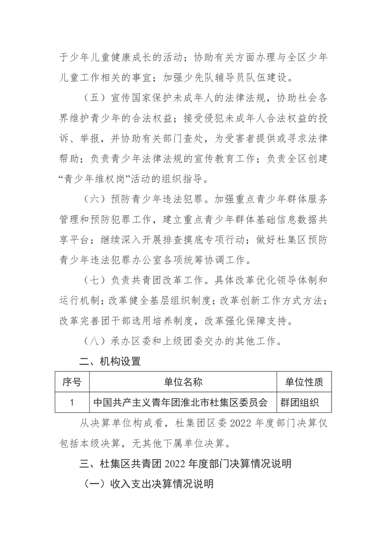
团区委
>
财政预决算
>
年度财政决算
索
引
号:
0000001150100/202308-00001
信息分类:
年度财政决算
内容分类:
其他
发布日期:
2023-08-30
发布机构:
团区委
成文日期:
名
称:
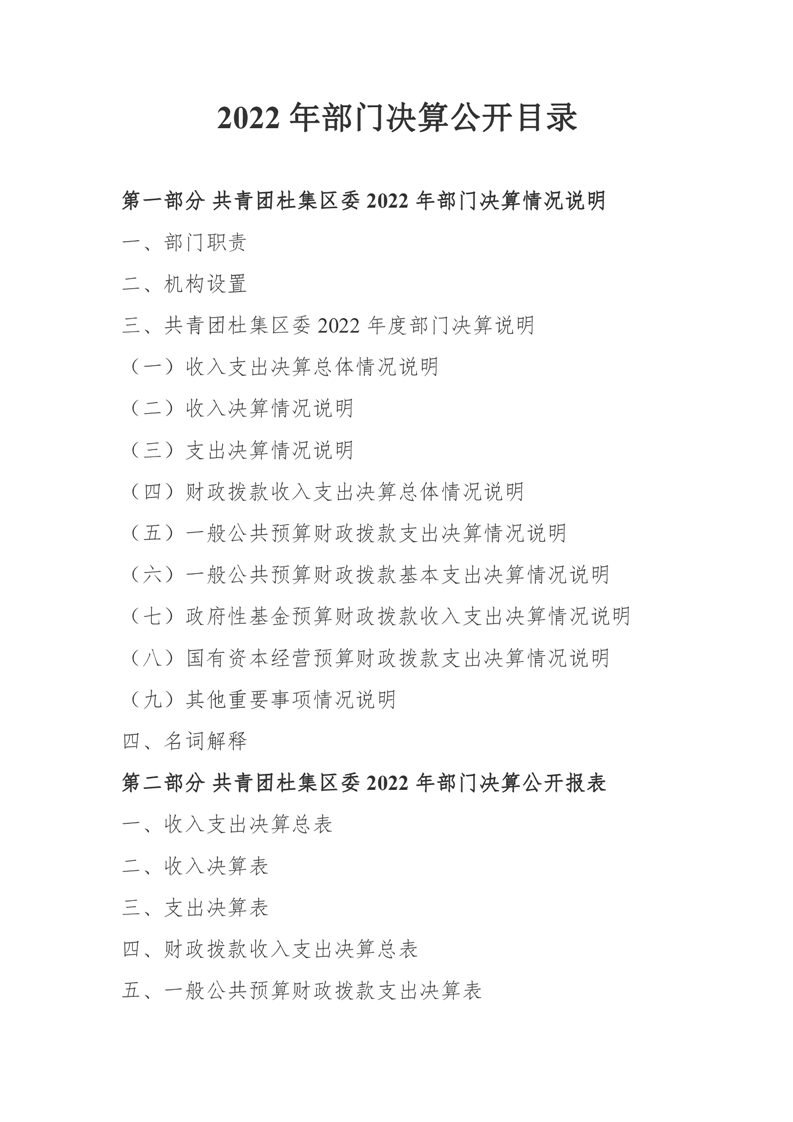
共青团杜集区委2022年度部门决算
文
号:
共青团杜集区委2022年度部门决算
关
键
词:
共青团杜集区委2022年度部门决算
来源:团区委 发布时间:2023-08-30 17:17
文字大小:[
大
中
小
]
背景色:
打印本页
关闭窗口
关闭