长辈版
无障碍浏览
加入收藏
信息公开首页
信息公开目录
信息公开指南
信息公开年报
信息公开制度
依申请公开
监督保障
首页
>
杜集区段园镇
>
应急管理
>
预警信息及应对情况
索
引
号:
003087930/202301-00037
信息分类:
预警信息及应对情况
内容分类:
市场监管、安全生产监管、应急管理
发布日期:
2023-09-28
发布机构:
杜集区段园镇
生成日期:
2023-09-28
名
称:
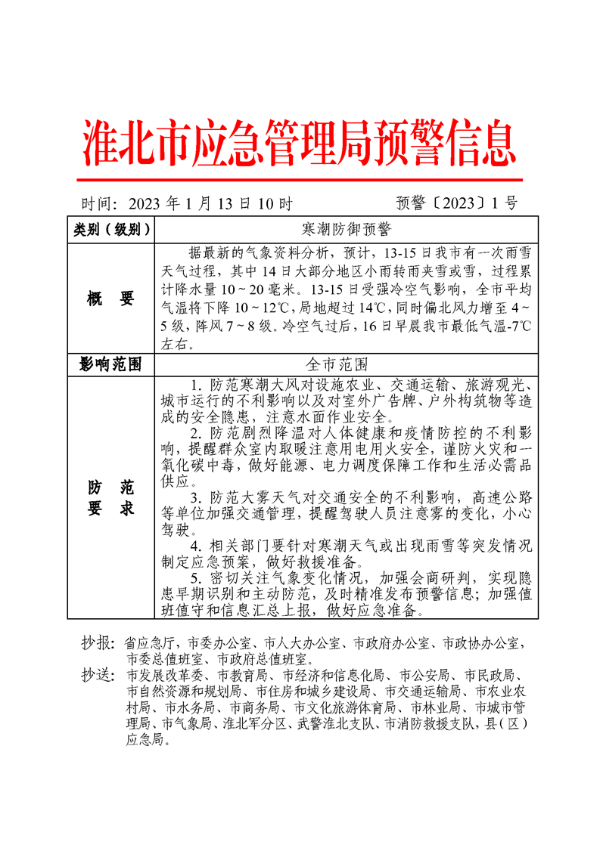
【自然灾害类】寒潮防御预警
文
号:
关
键
词:
【自然灾害类】寒潮防御预警
来源:杜集区段园镇 发布时间:2023-09-28 10:48
文字大小:[
大
中
小
]
背景色:
打印本页
关闭窗口
关闭