公民、法人和其他组织需要本机关主动公开以外的政府信息,可以向本机关申请获取。本机关依申请提供信息时,根据掌握该信息的实际状态进行提供,不对信息进行加工、统计、研究、分析或者其他处理。
(一)受理机构
机构名称:段园镇政务公开办公室;办公地址:段园镇人民政府二楼;办公时间:周一至周五工作时间,上午8:00-11:30,下午2:30-5:00,节假日除外;邮政编码:235000;联系电话:0561-4072005;传真:0561-4072005。电子邮箱:dybgs4072005@126.com。(电子邮箱只用于提供咨询服务,不接受信息公开申请),互联网在线申请:点击网页中菜单“依申请公开”,填写网上申请表格。
(二)受理程序
1.提出申请
申请人向本机关申请公开政府信息,应填写《政府信息公开申请表》(如下表所示)。《申请表》可以在受理机构处领取,也可以在杜集区段园镇政府信息公开网站
(http://djxxgk.huaibei.gov.cn/public/column/187?type=4&action=list);
上下载。申请人可通过联系电话咨询相关申请手续。
政府信息公开申请表
获取信息的方式(可选)□邮寄□电子邮件□传真□自行领取
|
申 请 人 信 息 |
公 民 |
姓名 |
联系电话 |
||||
|
证件名称 |
电子邮箱 |
||||||
|
证件号码 |
邮政编码 |
||||||
|
工作单位 |
|||||||
|
通信地址 |
|||||||
|
法 人 / 其 它 组 织 |
名称 |
||||||
|
组织机构代码 |
|||||||
|
营业执照信息 |
|||||||
|
法人代表/负责人 |
联系人姓名 |
||||||
|
联系人电话 |
|||||||
|
电子邮箱 |
|||||||
|
申请人签名或者盖章 |
申请时间 |
||||||
|
所 需 信 息 情 况 |
所需信息内容描述 |
||||||
|
选填部分 |
|||||||
|
是否申请减免费用 □申请请说明理由并提供相关证明(附后) □不申请 |
所需信息的指定提供方式(可多选) □纸面□电子邮件 □光盘□当场阅读/抄录 |
获取信息的方式(可多选) □邮寄□快递 □电子邮件□传真 □自行领取 |
|||||
|
□若本机关无法按照指定方式提供所需信息,也可接受其他方式 |
|||||||
申请人提出的政府信息公开申请应当真实载明下列内容:
(1)申请人的姓名或者名称、身份证明、联系方式;
(2)申请公开的政府信息的名称、文号或者便于行政机关查询的其他特征性描述;
(3)申请公开的政府信息的形式要求,包括获取信息的方式、途径。
2.不予公开范围
依据《中华人民共和国政府信息公开条例》等有关规定,下列政府信息不予公开:
(1)涉及国家秘密的信息。
(2)涉及商业秘密的信息。
(3)涉及个人隐私的信息。
(4)公开后可能危及国家安全、公共安全、经济安全、社会稳定的政府信息。
(5)行政机关的内部事务信息,包括人事管理、后勤管理、内部工作流程等方面的信息。
(6)行政机关在履行行政管理职能过程中形成的讨论记录、过程稿、磋商信函、请示报告等过程性信息以及行政执法案卷信息。
(7)法律、行政法规禁止公开的政府信息。
3.信息补正
政府信息公开申请内容不明确的,行政机关应当给予指导和释明,并自收到申请之日起7个工作日内一次性告知申请人作出补正,说明需要补正的事项和合理的补正期限。答复期限自行政机关收到补正的申请之日起计算。申请人无正当理由逾期不补正的,视为放弃申请,行政机关不再处理该政府信息公开申请。
(三)申请方式
1、现场申请。申请人可以到本机关受理机构申请获取政府信息,并填写《申请表》。书写有困难的可以口头申请。
2、书面申请。申请人填写《申请表》后,可以通过传真、信函方式提出申请,通过信函方式申请的,应在信封左下角注明“政府信息公开申请”字样。申请人如申请获取与自身相关的政府信息的,应当持有效身份证件,当面提交书面申请。
3、网上申请。申请人可在本机关网站上填写电子版《申请表》,通过电子邮件方式发送至受理机构的电子邮箱。
本机关不直接受理通过电话方式提出的申请,但申请人可以通过电话咨询相应的服务业务。
(四)申请处理
本机关收到申请后,将对申请内容进行审查,政府信息公开申请内容不明确的,要求申请人补正。本机关根据收到申请的先后次序来处理申请,能够当场答复的,将当场予以答复。不能当场答复的,将自收到申请之日起20个工作日内予以答复;因特殊原因,需延长答复期限的,本机关将报主管领导同意并告知申请人,延长答复的期限最长不超过20个工作日。申请公开的政府信息涉及第三方权益和其他机关的,本机关将征求第三方和其他机关的意见,征求第三方和其他机关意见所需时间不计算在期限内。
对申请公开的政府信息,本机关按照所申请公开的政府信息的情形分别作出答复:
1、已经主动公开的,告知申请人获取该政府信息的方式和途径;
2、可以公开的,向申请人提供该政府信息,或者告知申请人获取该政府信息的方式、途径和时间;
3、决定不予公开的,告知申请人不予公开并说明理由;
4、经检索没有所申请公开信息的,告知申请人该政府信息不存在;
5、不属于本行政机关负责公开的,告知申请人并说明理由;能够确定负责公开该政府信息的行政机关的,告知申请人该行政机关的名称、联系方式;
6、行政机关已就申请人提出的政府信息公开申请作出答复、申请人重复申请公开相同政府信息的,告知申请人不予重复处理;
7、所申请公开信息属于工商、不动产登记资料等信息,有关法律、行政法规对信息的获取有特别规定的,告知申请人依照有关法律、行政法规的规定办理;
8、申请公开的信息中含有不应当公开或者不属于政府信息的内容,但是能够作区分处理的,行政机关应当向申请人提供可以公开的政府信息内容,并对不予公开的内容说明理由;
9、需要行政机关对现有政府信息进行加工、分析的,行政机关不予提供;
10、申请人以政府信息公开申请的形式进行信访、投诉、举报等活动,行政机关告知申请人不作为政府信息公开申请处理并可以告知通过相应渠道提出。
11、申请人提出的申请内容为要求行政机关提供政府公报、报刊、书籍等公开出版物的,行政机关可以告知获取的途径。
(五)政府机关依申请提供信息的收费项目和收费标准
本机关依申请提供政府信息的收费严格按照国务院办公厅《政府信息公开信息处理费管理办法》及本省有关规定执行。
信息处理费可以按件计收,也可以按量计收,均按照超额累进方式计算收费金额。行政机关对每件申请可以根据实际情况选择适用其中一种标准,但不得同时按照两种标准重复计算。
按件计收适用于所有政府信息公开申请处理决定类型。申请人的一份政府信息公开申请包含多项内容的,行政机关可以按照“一事一申请”原则,以合理的最小单位拆分计算件数。
按件计收执行下列收费标准:
(一)同一申请人一个自然月内累计申请10件以下(含10件)的,不收费。
(二)同一申请人一个自然月内累计申请11—30件(含30件)的部分:100元/件。
(三)同一申请人一个自然月内累计申请31件以上的部分:以10件为一档,每增加一档,收费标准提高100元/件。
按量计收适用于申请人要求以提供纸质件、发送电子邮件、复制电子数据等方式获取政府信息的情形。相关政府信息已经主动对外公开,行政机关依据《中华人民共和国政府信息公开条例》第三十六条第(一)项、第(二)项的规定告知申请人获取方式、途径等的,不适用按量计收。按量计收以单件政府信息公开申请为单位分别计算页数(A4及以下幅面纸张的单面为1页),对同一申请人提交的多件政府信息公开申请不累加计算页数。
按量计收执行下列收费标准:
(一)30页以下(含30页)的,不收费。
(二)31—100页(含100页)的部分:10元/页。
(三)101—200页(含200页)的部分:20元/页。
(四)201页以上的部分:40元/页。
行政机关依法决定收取信息处理费的,应当在政府信息公开申请处理期限内,按照申请人获取信息的途径向申请人发出收费通知,说明收费的依据、标准、数额、缴纳方式等。申请人应当在收到收费通知次日起20个工作日内缴纳费用,逾期未缴纳的视为放弃申请,行政机关不再处理该政府信息公开申请。
政府信息公开申请处理期限从申请人完成缴费次日起重新计算。
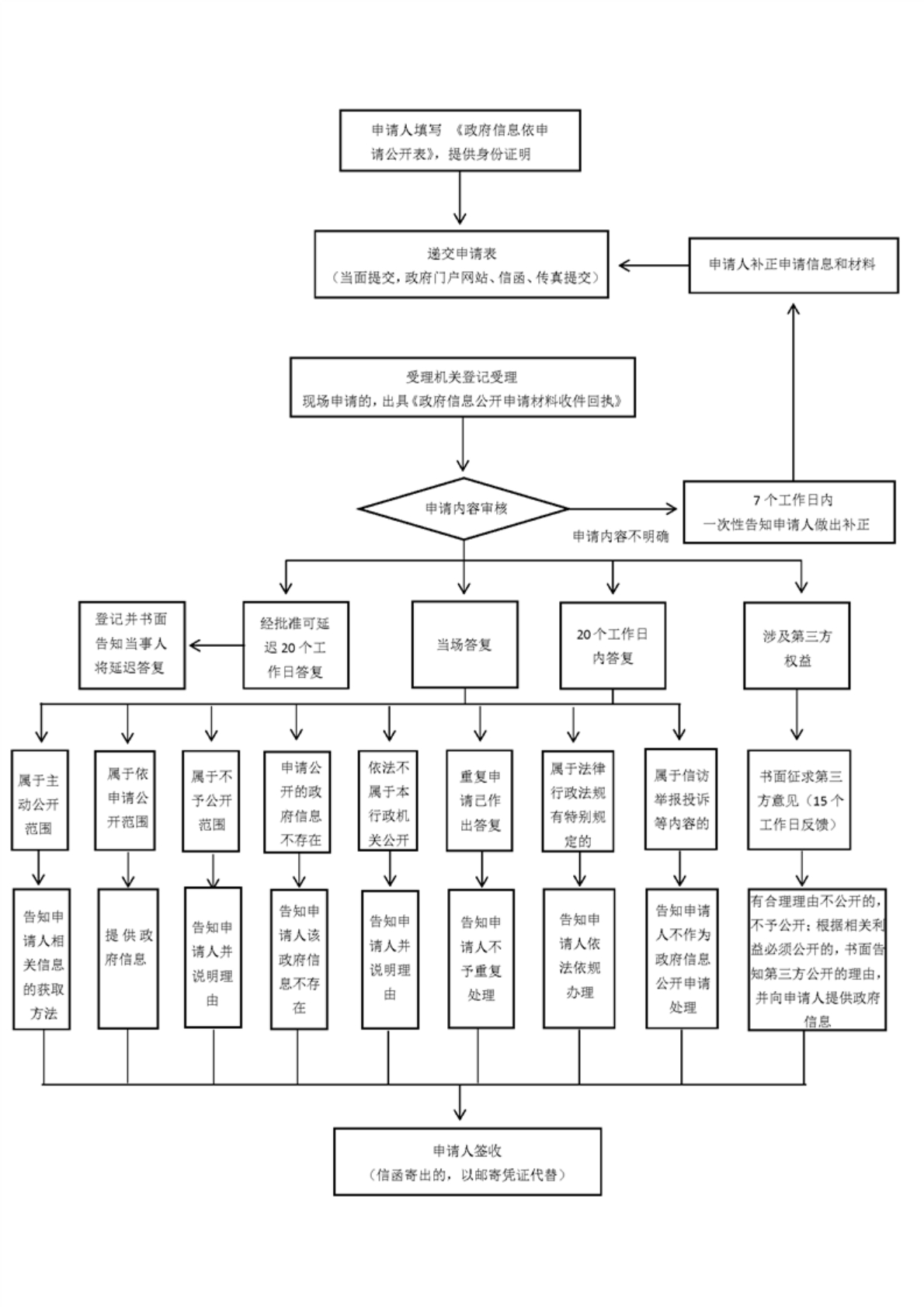
(六)依申请公开政府信息工作流程图
