长辈版
无障碍浏览
加入收藏
信息公开首页
信息公开目录
信息公开指南
信息公开年报
信息公开制度
依申请公开
监督保障
首页
>
杜集区人社局
>
财政资金
>
年度财政预决算及“三公”经费情况
>
本部门决算
索
引
号:
003088095/202509-00001
信息分类:
本部门决算
内容分类:
综合政务
发布日期:
2025-09-03
发布机构:
杜集区人社局
成文日期:
名
称:
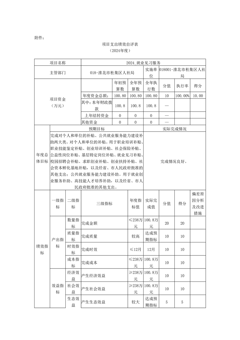
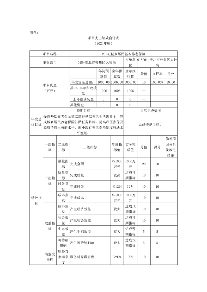
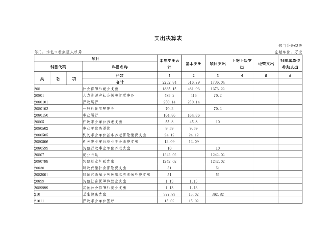
淮北市杜集区人社局2024年度部门决算公开
文
号:
关
键
词:
淮北市杜集区人社局2024年度部门决算公开
来源:杜集区人力资源和社会保障局(杜集区医疗保障局) 发布时间:2025-09-03 16:28
文字大小:[
大
中
小
]
背景色:
打印本页
关闭窗口
关闭