| 索引号: |
578534084/202603-00004 |
信息分类: |
部门预算 |
| 内容分类: |
|
发文日期: |
2026-03-16 |
| 发布机构: |
杜集区石台镇 |
生成日期: |
2026-03-16 |
| 生效日期: |
有效 |
废止时间: |
暂无 |
| 文 号: |
|
关键词: |
|
| 内容概述: |
|
| 索引号: |
578534084/202603-00004 |
| 信息分类: |
部门预算 |
| 内容分类: |
|
| 发文日期: |
2026-03-16 |
| 发布机构: |
杜集区石台镇 |
| 生成日期: |
2026-03-16 |
| 生效日期: |
|
| 废止时间: |
暂无 |
| 文 号: |
|
| 关键词: |
|
| 内容概述: |
|
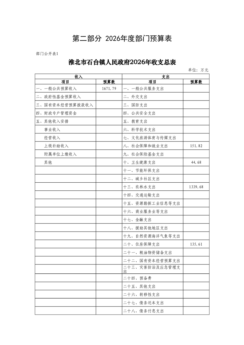
石台镇政府2026年预算情况说明